您好!欢迎来到
设计帮帮网
!
注册
登录
账号登录
QQ登录
支付宝登录
微信登录
短信登录
ID:
余额:
0.00
元
积分:
0
积分
充值
签到
已签到
提现
安全
认证
收藏
退出登录
网站首页
手机版
网站公告
帮助中心
工单管理
管理中心
财务管理
在线充值
快速提现
提现历史
财务明细
积分明细
我是买家
购物车
发布需求
需求管理
买入订单
建立自助交易
我是卖家
发布出售
商品管理
售出订单
建立自助交易
店铺管理
商家保证金
帮助咨询
帮助中心
投诉建议
联系客服
关于我们
用户管理
基本资料
认证中心
我的收藏
用户等级
账户安全
修改密码
登录记录
安全退出
https://web.sjbb168.com/
商品
商品
店铺
资讯
热门搜索:
自定义的
免费发布需求
免费发布任务
建立自助交易
免费发布商品
11
全部商品分类
2D/3D/图纸
分组:
机械设备
交通运输
换热器
泵
生产线/流水线
减速机/减速器
车库
电动机/发电机/柴油机
布局图/布置图
机器人/机械手
精馏塔/发酵罐/锅炉
反应釜/反应器/反应罐
其它
机械设计资料
分组:
毕业设计/课程设计
图纸
文档
其它
模具设计资料
分组:
模具毕业设计/课程设计
说明书/论文
图档
其它
车辆设计资料
分组:
毕业设计/课程设计
图纸
文档
其它
采矿工程资料
分组:
毕业设计/课程设计
图纸/文档
其它
食品/化工/制药
分组:
毕业设计/课程设计
说明书/论文/图纸
其它
土木/建筑/资料
分组:
毕业设计/课程设计
图纸/文档/资料
其它
电气/PLC/单片机
分组:
毕业设计/课程设计
说明书/论文
图纸/CAD
其它
给排水/污水处理
分组:
毕业设计/课程设计
图纸/文档
水利/暖通/供换热
分组:
毕业设计/课程设计
CAD图纸
文档资料
其它
技术资料/其它
分组:
工具/软件/动画
参考资料
文档资料
勘察报告
其它
首页
机械
车辆
模具
土木
PLC
减速器
机器人
机械手
空调系统
采矿
化工
手机版
当前位置:
首页
>
资讯
>
机械设计资料
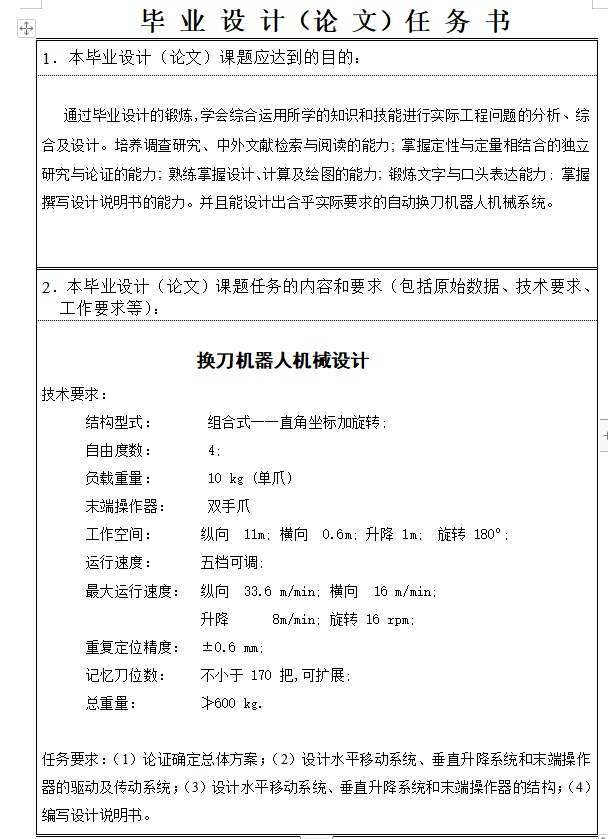
机械手-换刀机械手(说明书+CAD图纸+开题报告+任务书)
分类:
机械设计资料
时间:2025-12-14 15:30
浏览:8
内容
换刀机械手是加工中心实现刀具自动交换的核心功能部件,其设计与制造精度直接关系到整机的加工效率与可靠性。一份详尽的学习资料通常包含说明书、CAD图纸及开题报告等,系统阐述了其结构原理、关键部件如手爪与驱动机构的设计要点,以及运动逻辑。这为相关领域的学习与应用提供了清晰的参考框架。当前页面图片均取自该配套实用资料包,展示了文档样式与图纸局部,便于预览。全部资料需在对应专业软件中打开方能进行完整查看与操作。
评论
[
展开所有评论
]
上一篇
机械手-工业机械手模型-基于PLC的控制系统软硬件设计(论文+CAD图纸+外文翻译+开题报告+文件综述……)
下一篇
机械手-数控机床上下料机械手设计2(论文 CAD图纸 液压图 接线图……)
全部
2D/3D/图纸
机械设计资料
收录软文
最近更新
1
汽车驱动桥毕业设计(论文+全套CAD图纸)
2
小型的自动洗勺机结构设计【三维proe+cad图纸+毕业论文+仿真】
3
汽车驱动桥设计(论文+CAD图纸+UG三维图)
4
小型便携式割灌机设计【农业机械】【solidworks三维 12张图纸 论文】
5
汽车鼓式制动器的设计与分析(论文 CAD图纸 开题报告 任务书 答辩PPT……)
6
基于ug的齿轮虚拟加工及蜗轮蜗杆的造型研究【三维ug+毕业论文+答辩+中英文翻译】
7
汽车鼓式制动器设计
8
基于ccd的弹簧管刚度测量装置设计【solidworks三维+CAD图纸+开题报告+任务书+外文翻译】
9
汽车鼓式制动器设计(论文 CAD图纸 开题报告 任务书 答辩PPT 文献翻译)
10
基于ProE的瓶盖注塑模设计【说明书+CAD图纸+开题报告+任务书】 备注:此份资料不含ProE三维图,只有三维截图
买家指南
如何注册
如何购买
搜索商品
支付方式
卖家指南
如何出售
收费标准
入驻签约
安全交易
钓鱼防骗
预防盗号
谨防诈骗
实名认证
常见问题
如何充值
如何提现
真假客服
忘记密码
服务中心
我要咨询
我要建议
我要投诉
QQ客服
网站首页
|
关于我们
|
广告合作
|
联系我们
|
隐私条款
|
免责声明
|
网站地图
CopyRight 2014-2024 设计帮帮网 |
闽ICP备2024057214号
咨询热线
优先咨询网站“在线客服”,若不在线请在电脑端“工单管理””发起工单”