您好!欢迎来到
设计帮帮网
!
注册
登录
账号登录
QQ登录
支付宝登录
微信登录
短信登录
ID:
余额:
0.00
元
积分:
0
积分
充值
签到
已签到
提现
安全
认证
收藏
退出登录
网站首页
手机版
网站公告
帮助中心
工单管理
管理中心
财务管理
在线充值
快速提现
提现历史
财务明细
积分明细
我是买家
购物车
发布需求
需求管理
买入订单
建立自助交易
我是卖家
发布出售
商品管理
售出订单
建立自助交易
店铺管理
商家保证金
帮助咨询
帮助中心
投诉建议
联系客服
关于我们
用户管理
基本资料
认证中心
我的收藏
用户等级
账户安全
修改密码
登录记录
安全退出
https://web.sjbb168.com/
商品
商品
店铺
资讯
热门搜索:
自定义的
免费发布需求
免费发布任务
建立自助交易
免费发布商品
11
全部商品分类
2D/3D/图纸
分组:
机械设备
交通运输
换热器
泵
生产线/流水线
减速机/减速器
车库
电动机/发电机/柴油机
布局图/布置图
机器人/机械手
精馏塔/发酵罐/锅炉
反应釜/反应器/反应罐
其它
机械设计资料
分组:
毕业设计/课程设计
图纸
文档
其它
模具设计资料
分组:
模具毕业设计/课程设计
说明书/论文
图档
其它
车辆设计资料
分组:
毕业设计/课程设计
图纸
文档
其它
采矿工程资料
分组:
毕业设计/课程设计
图纸/文档
其它
食品/化工/制药
分组:
毕业设计/课程设计
说明书/论文/图纸
其它
土木/建筑/资料
分组:
毕业设计/课程设计
图纸/文档/资料
其它
电气/PLC/单片机
分组:
毕业设计/课程设计
说明书/论文
图纸/CAD
其它
给排水/污水处理
分组:
毕业设计/课程设计
图纸/文档
水利/暖通/供换热
分组:
毕业设计/课程设计
CAD图纸
文档资料
其它
技术资料/其它
分组:
工具/软件/动画
参考资料
文档资料
勘察报告
其它
首页
机械
车辆
模具
土木
PLC
减速器
机器人
机械手
空调系统
采矿
化工
手机版
当前位置:
首页
>
资讯
>
机械设计资料
毕业设计立式加工中心自动换刀装置设计毕业论文(不包含CAD图纸)
分类:
机械设计资料
时间:2026-01-10 11:56
浏览:5
内容
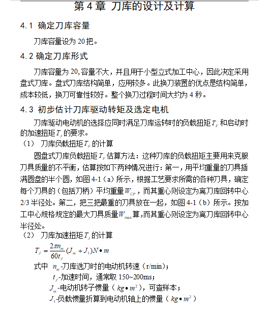
立式加工中心的自动换刀装置是其实现高效连续加工的核心功能单元。该设计主要涵盖刀库选型、换刀机械手结构以及驱动控制等关键部分,旨在实现刀具的快速、精准与可靠交换。一个合理的装置设计能显著缩短非切削时间,提升设备整体利用率。其运行稳定性直接关系到加工精度与效率,因此结构刚性、定位精度及动作协调性是设计的重点考量。此处展示的图片为配套资源包内的资料截图,旨在让您在正式使用前,能对其内容有更全面、直观的初步认识。需要特别说明的是,资源包中专业资料需在相应的软件环境中才能完整浏览、编辑或进行后续操作。
评论
[
展开所有评论
]
上一篇
三孔双向卧式组合镗床夹具设计(论文+CAD图纸)
下一篇
三坐标测量(接触法)典型测量零件的设计(cad+ug+说明书+开题报告+数控加工程序)
全部
2D/3D/图纸
机械设计资料
收录软文
最近更新
1
升降平台(solidworks)
2
十字轴式万向联轴器
3
X700涡旋式选粉机(壳体及传动部件)设计
4
化工齿轮轴(CAD)
5
包装泡壳自动包装机(SolidWorks)
6
X700涡旋式选粉机(转子部件)设计
7
制定涡轮变速箱零件的加工工艺,设计铣尺寸82的铣床夹具(CAD图纸)
8
凿岩机的设计图(CAD)
9
XK5040数控铣床主轴箱、进给机构及控制系统设计
10
减速器装配图5A1——CAD
买家指南
如何注册
如何购买
搜索商品
支付方式
卖家指南
如何出售
收费标准
入驻签约
安全交易
钓鱼防骗
预防盗号
谨防诈骗
实名认证
常见问题
如何充值
如何提现
真假客服
忘记密码
服务中心
我要咨询
我要建议
我要投诉
QQ客服
网站首页
|
关于我们
|
广告合作
|
联系我们
|
隐私条款
|
免责声明
|
网站地图
CopyRight 2014-2024 设计帮帮网 |
闽ICP备2024057214号
咨询热线
优先咨询网站“在线客服”,若不在线请在电脑端“工单管理””发起工单”