您好!欢迎来到
设计帮帮网
!
注册
登录
账号登录
QQ登录
支付宝登录
微信登录
短信登录
ID:
余额:
0.00
元
积分:
0
积分
充值
签到
已签到
提现
安全
认证
收藏
退出登录
网站首页
手机版
网站公告
帮助中心
工单管理
管理中心
财务管理
在线充值
快速提现
提现历史
财务明细
积分明细
我是买家
购物车
发布需求
需求管理
买入订单
建立自助交易
我是卖家
发布出售
商品管理
售出订单
建立自助交易
店铺管理
商家保证金
帮助咨询
帮助中心
投诉建议
联系客服
关于我们
用户管理
基本资料
认证中心
我的收藏
用户等级
账户安全
修改密码
登录记录
安全退出
https://web.sjbb168.com/
商品
商品
店铺
资讯
热门搜索:
自定义的
免费发布需求
免费发布任务
建立自助交易
免费发布商品
11
全部商品分类
2D/3D/图纸
分组:
机械设备
交通运输
换热器
泵
生产线/流水线
减速机/减速器
车库
电动机/发电机/柴油机
布局图/布置图
机器人/机械手
精馏塔/发酵罐/锅炉
反应釜/反应器/反应罐
其它
机械设计资料
分组:
毕业设计/课程设计
图纸
文档
其它
模具设计资料
分组:
模具毕业设计/课程设计
说明书/论文
图档
其它
车辆设计资料
分组:
毕业设计/课程设计
图纸
文档
其它
采矿工程资料
分组:
毕业设计/课程设计
图纸/文档
其它
食品/化工/制药
分组:
毕业设计/课程设计
说明书/论文/图纸
其它
土木/建筑/资料
分组:
毕业设计/课程设计
图纸/文档/资料
其它
电气/PLC/单片机
分组:
毕业设计/课程设计
说明书/论文
图纸/CAD
其它
给排水/污水处理
分组:
毕业设计/课程设计
图纸/文档
水利/暖通/供换热
分组:
毕业设计/课程设计
CAD图纸
文档资料
其它
技术资料/其它
分组:
工具/软件/动画
参考资料
文档资料
勘察报告
其它
首页
机械
车辆
模具
土木
PLC
减速器
机器人
机械手
空调系统
采矿
化工
手机版
当前位置:
首页
>
资讯
>
收录软文
秸秆压块机设计(毕业论文+CAD图纸+开题报告+实习报告+任务书+外文翻译)
分类:
收录软文
时间:2025-12-30 06:00
浏览:1
内容
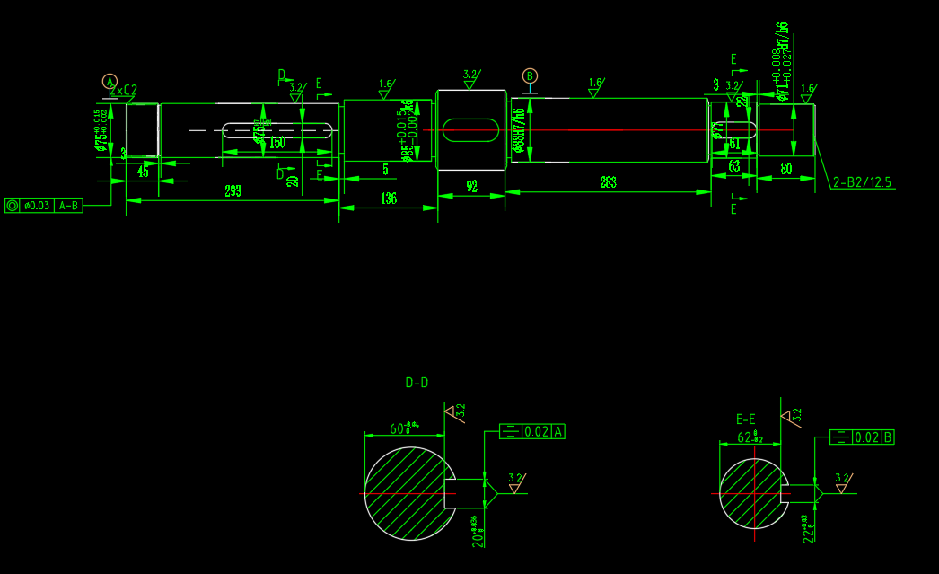
秸秆压块机设计相关的学习资料涵盖毕业论文、CAD图纸、开题报告、实习报告、任务书及外文翻译等实用内容。该设备通过机械加压将松散秸秆压缩成高密度块状物,实现资源高效利用。相关资料可帮助使用者系统掌握设计流程,从方案论证到结构建模,再到技术文档撰写,形成完整的设计闭环。CAD图纸直观呈现设备结构细节,开题报告与任务书明确设计目标与技术路线,实习报告与外文翻译则提供实践参考与技术视野拓展。通过整合这些学习资料,可显著缩短设计周期,减少不必要的重复工作,为秸秆压块机的设计与研究提供有力支持。您所看到的图片均取自配套资源包,旨在为您提供直观、全面的内容概览,方便正式使用前进行了解和评估。请注意,资源包内的专业资料需在对应软件环境中打开,方可完整浏览、编辑或进一步使用。
评论
[
展开所有评论
]
上一篇
电动助力转向系统设计【11张CAD图+优秀论文+外文翻译+开题中期】
下一篇
割草机器人自动避障系统设计【论文+开题报告+任务书+翻译+毕业实习调研报告+中期检查表+审题表】
全部
2D/3D/图纸
机械设计资料
收录软文
最近更新
1
5吨卷扬机设计【三维sw+cad图纸+说明书+开题报告+答辩+实习小结】
2
三自由度机械手-工业机器人(说明书+CAD图纸)
3
电动助力转向系统设计【11张CAD图+优秀论文+外文翻译+开题中期】
4
秸秆压块机设计(毕业论文+CAD图纸+开题报告+实习报告+任务书+外文翻译)
5
割草机器人自动避障系统设计【论文+开题报告+任务书+翻译+毕业实习调研报告+中期检查表+审题表】
6
电动叉车设计(说明书+CAD图纸+任务书+外文翻译)
7
桥式起重机小车运行机构设计【说明书、8张CAD图纸、开题报告、任务书、翻译】
8
车床变速箱中拔叉(831002)的机械加工工工艺及专用夹具设计(说明书+CAD图纸+工序卡+过程卡+任务书+调研报告+外
9
电动汽车车架拓扑优化分析(说明书+分析图片+开题报告+任务书+三维图……)
10
缸体加工工艺和夹具设计【说明书+CAD图纸+工序卡+过程卡】
买家指南
如何注册
如何购买
搜索商品
支付方式
卖家指南
如何出售
收费标准
入驻签约
安全交易
钓鱼防骗
预防盗号
谨防诈骗
实名认证
常见问题
如何充值
如何提现
真假客服
忘记密码
服务中心
我要咨询
我要建议
我要投诉
QQ客服
网站首页
|
关于我们
|
广告合作
|
联系我们
|
隐私条款
|
免责声明
|
网站地图
CopyRight 2014-2024 设计帮帮网 |
闽ICP备2024057214号
咨询热线
优先咨询网站“在线客服”,若不在线请在电脑端“工单管理””发起工单”