您好!欢迎来到
设计帮帮网
!
注册
登录
账号登录
QQ登录
支付宝登录
微信登录
短信登录
ID:
余额:
0.00
元
积分:
0
积分
充值
签到
已签到
提现
安全
认证
收藏
退出登录
网站首页
手机版
网站公告
帮助中心
工单管理
管理中心
财务管理
在线充值
快速提现
提现历史
财务明细
积分明细
我是买家
购物车
发布需求
需求管理
买入订单
建立自助交易
我是卖家
发布出售
商品管理
售出订单
建立自助交易
店铺管理
商家保证金
帮助咨询
帮助中心
投诉建议
联系客服
关于我们
用户管理
基本资料
认证中心
我的收藏
用户等级
账户安全
修改密码
登录记录
安全退出
https://web.sjbb168.com/
商品
商品
店铺
资讯
热门搜索:
自定义的
免费发布需求
免费发布任务
建立自助交易
免费发布商品
11
全部商品分类
2D/3D/图纸
分组:
机械设备
交通运输
换热器
泵
生产线/流水线
减速机/减速器
车库
电动机/发电机/柴油机
布局图/布置图
机器人/机械手
精馏塔/发酵罐/锅炉
反应釜/反应器/反应罐
其它
机械设计资料
分组:
毕业设计/课程设计
图纸
文档
其它
模具设计资料
分组:
模具毕业设计/课程设计
说明书/论文
图档
其它
车辆设计资料
分组:
毕业设计/课程设计
图纸
文档
其它
采矿工程资料
分组:
毕业设计/课程设计
图纸/文档
其它
食品/化工/制药
分组:
毕业设计/课程设计
说明书/论文/图纸
其它
土木/建筑/资料
分组:
毕业设计/课程设计
图纸/文档/资料
其它
电气/PLC/单片机
分组:
毕业设计/课程设计
说明书/论文
图纸/CAD
其它
给排水/污水处理
分组:
毕业设计/课程设计
图纸/文档
水利/暖通/供换热
分组:
毕业设计/课程设计
CAD图纸
文档资料
其它
技术资料/其它
分组:
工具/软件/动画
参考资料
文档资料
勘察报告
其它
首页
机械
车辆
模具
土木
PLC
减速器
机器人
机械手
空调系统
采矿
化工
手机版
当前位置:
首页
>
资讯
>
机械设计资料
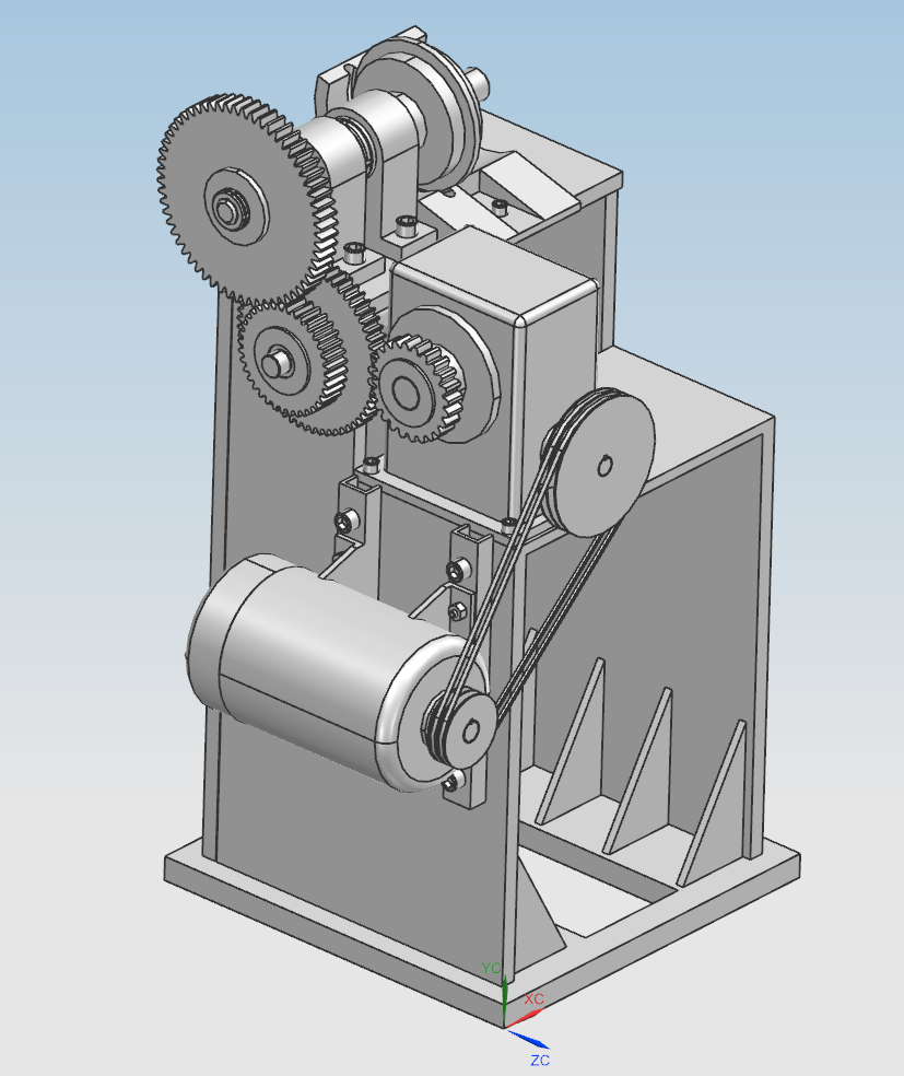
直径500mm气体烘烤箱卷边机的设计【论文 CAD图纸 UG三维 开题报告 任务书 翻译】
分类:
机械设计资料
时间:2025-11-30 01:00
浏览:9
内容
在制造直径500mm气体烘烤箱时,卷边工艺如同为金属容器“收口”,确保其密封与结构稳固。针对这一需求,卷边机的设计需兼顾精度与耐用性,通过合理的结构布局与材料选择,使设备在高温环境下稳定运行。借鉴成熟案例中的思路,能显著缩短研发周期,提升整体方案的可行性。本文仅作简要介绍,详细的设计图纸、三维模型及完整文档均收录于本题专属资源包,欢迎深入交流探讨!
评论
[
展开所有评论
]
上一篇
CA6140机床后托架加工工艺及夹具设计(论文+CAD图纸+开题报告+任务书+工艺卡+外文翻译)
下一篇
50-10t-22.5双梁式起重机大车运行机构设计及轴的有限元分析【说明书 CAD图纸 开题报告 任务书】
全部
2D/3D/图纸
机械设计资料
收录软文
最近更新
1
车床上料机械手设计
2
立式多功能包装机设计【含cad图纸、说明书】
3
履带车辆双功率流转向装置的液压系统及操纵系统设计
4
新型圆管带式输送机设计【论文+CAD图纸】
5
小型葡萄除梗破碎机的设计【三维proe+7张cad图纸+CAXA图纸+毕业论文】
6
绿化洒水车设计(3吨重量)变速箱取力器及水泵传动(论文+CAD图纸+开题报告+翻译+摘要)
7
家禽拔毛机的设计【开题报告 任务书 毕业论文 答辩ppt cad图纸 solidworks三维】
8
吸粮机的设计【气力输送机的设计】【毕业论文 cad图纸 三维sw 开题报告 任务书 答辩PPT】
9
绿化洒水车设计(三吨载重量)底盘变速箱改造设计与校核(论文+CAD图纸+开题报告)
10
单行蔬菜钵体苗自动移栽机取苗装置的设计【论文 24张CAD图纸 proe三维 开题报告 任务书 文献综述】
买家指南
如何注册
如何购买
搜索商品
支付方式
卖家指南
如何出售
收费标准
入驻签约
安全交易
钓鱼防骗
预防盗号
谨防诈骗
实名认证
常见问题
如何充值
如何提现
真假客服
忘记密码
服务中心
我要咨询
我要建议
我要投诉
QQ客服
网站首页
|
关于我们
|
广告合作
|
联系我们
|
隐私条款
|
免责声明
|
网站地图
CopyRight 2014-2024 设计帮帮网 |
闽ICP备2024057214号
咨询热线
优先咨询网站“在线客服”,若不在线请在电脑端“工单管理””发起工单”