您好!欢迎来到
设计帮帮网
!
注册
登录
账号登录
QQ登录
支付宝登录
微信登录
短信登录
ID:
余额:
0.00
元
积分:
0
积分
充值
签到
已签到
提现
安全
认证
收藏
退出登录
网站首页
手机版
网站公告
帮助中心
工单管理
管理中心
财务管理
在线充值
快速提现
提现历史
财务明细
积分明细
我是买家
购物车
发布需求
需求管理
买入订单
建立自助交易
我是卖家
发布出售
商品管理
售出订单
建立自助交易
店铺管理
商家保证金
帮助咨询
帮助中心
投诉建议
联系客服
关于我们
用户管理
基本资料
认证中心
我的收藏
用户等级
账户安全
修改密码
登录记录
安全退出
https://web.sjbb168.com/
商品
商品
店铺
资讯
热门搜索:
自定义的
免费发布需求
免费发布任务
建立自助交易
免费发布商品
11
全部商品分类
2D/3D/图纸
分组:
机械设备
交通运输
换热器
泵
生产线/流水线
减速机/减速器
车库
电动机/发电机/柴油机
布局图/布置图
机器人/机械手
精馏塔/发酵罐/锅炉
反应釜/反应器/反应罐
其它
机械设计资料
分组:
毕业设计/课程设计
图纸
文档
其它
模具设计资料
分组:
模具毕业设计/课程设计
说明书/论文
图档
其它
车辆设计资料
分组:
毕业设计/课程设计
图纸
文档
其它
采矿工程资料
分组:
毕业设计/课程设计
图纸/文档
其它
食品/化工/制药
分组:
毕业设计/课程设计
说明书/论文/图纸
其它
土木/建筑/资料
分组:
毕业设计/课程设计
图纸/文档/资料
其它
电气/PLC/单片机
分组:
毕业设计/课程设计
说明书/论文
图纸/CAD
其它
给排水/污水处理
分组:
毕业设计/课程设计
图纸/文档
水利/暖通/供换热
分组:
毕业设计/课程设计
CAD图纸
文档资料
其它
技术资料/其它
分组:
工具/软件/动画
参考资料
文档资料
勘察报告
其它
首页
机械
车辆
模具
土木
PLC
减速器
机器人
机械手
空调系统
采矿
化工
手机版
当前位置:
首页
>
资讯
>
机械设计资料
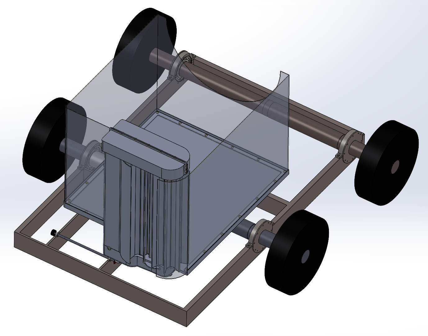
小型荞麦收割机设计【论文+7张CAD图纸+solidworks三维图+开题报告+任务书+文献综述】
分类:
机械设计资料
时间:2025-11-29 20:00
浏览:7
内容
在农田作业中,小型荞麦收割机如同一位灵巧的助手,能高效完成收割任务。其设计资料包含完整论文、七张CAD图纸、三维模型及过程文档,为相关设计提供了可靠参考。这些学习资料结构清晰,有助于理解关键部件布局与工作流程,从而显著缩短研发周期。因篇幅所限,资源包内容未完全呈现,欢迎进一步交流!
评论
[
展开所有评论
]
上一篇
多用途气动机器人结构设计(论文+DWG图纸+任务书+翻译+调研报告+实践小结)
下一篇
扭结式糖果包装机设计【说明书+CAD图纸+开题报告+任务书+外文翻译】
全部
2D/3D/图纸
机械设计资料
收录软文
最近更新
1
课程设计 设计CA10B解放汽车中间轴轴承支架(设计说明书,零件图,夹具装备图及夹具零件图)
2
轮胎拆装机设计【轮胎拆卸扒胎机】含设计说明书、cad图纸、CAXA图纸、开题报告、任务书、外文翻译、实习报告
3
毕业设计 卡车胎成型车间卸胎手的设计【论文 CAD图纸 PLC电路图 开题报告 任务书 翻译 文献综述……】
4
轿车5+1档变速器(论文+CAD图纸)
5
悬臂式平辊预精轧机设计【说明书 CAD图纸 实习报告 翻译】
6
qtz40塔式起重机总体及塔身有限元分析法设计【论文 20张cad图纸 开题报告 实习报告】
7
轿车5+1档变速箱毕业设计
8
CA6140机床后托架加工工艺及夹具设计【论文 CAD图纸 开题报告 任务书 文献翻译 】
9
3d打印机传动系统设计【任务书 说明书 8张cad图纸 开题报告 外文翻译 ……】
10
轿车制动系统设计(含浮动钳盘式制动器和鼓式制动器)-毕业设计(说明书+CAD图纸+开题报告+外文翻译……)
买家指南
如何注册
如何购买
搜索商品
支付方式
卖家指南
如何出售
收费标准
入驻签约
安全交易
钓鱼防骗
预防盗号
谨防诈骗
实名认证
常见问题
如何充值
如何提现
真假客服
忘记密码
服务中心
我要咨询
我要建议
我要投诉
QQ客服
网站首页
|
关于我们
|
广告合作
|
联系我们
|
隐私条款
|
免责声明
|
网站地图
CopyRight 2014-2024 设计帮帮网 |
闽ICP备2024057214号
咨询热线
优先咨询网站“在线客服”,若不在线请在电脑端“工单管理””发起工单”