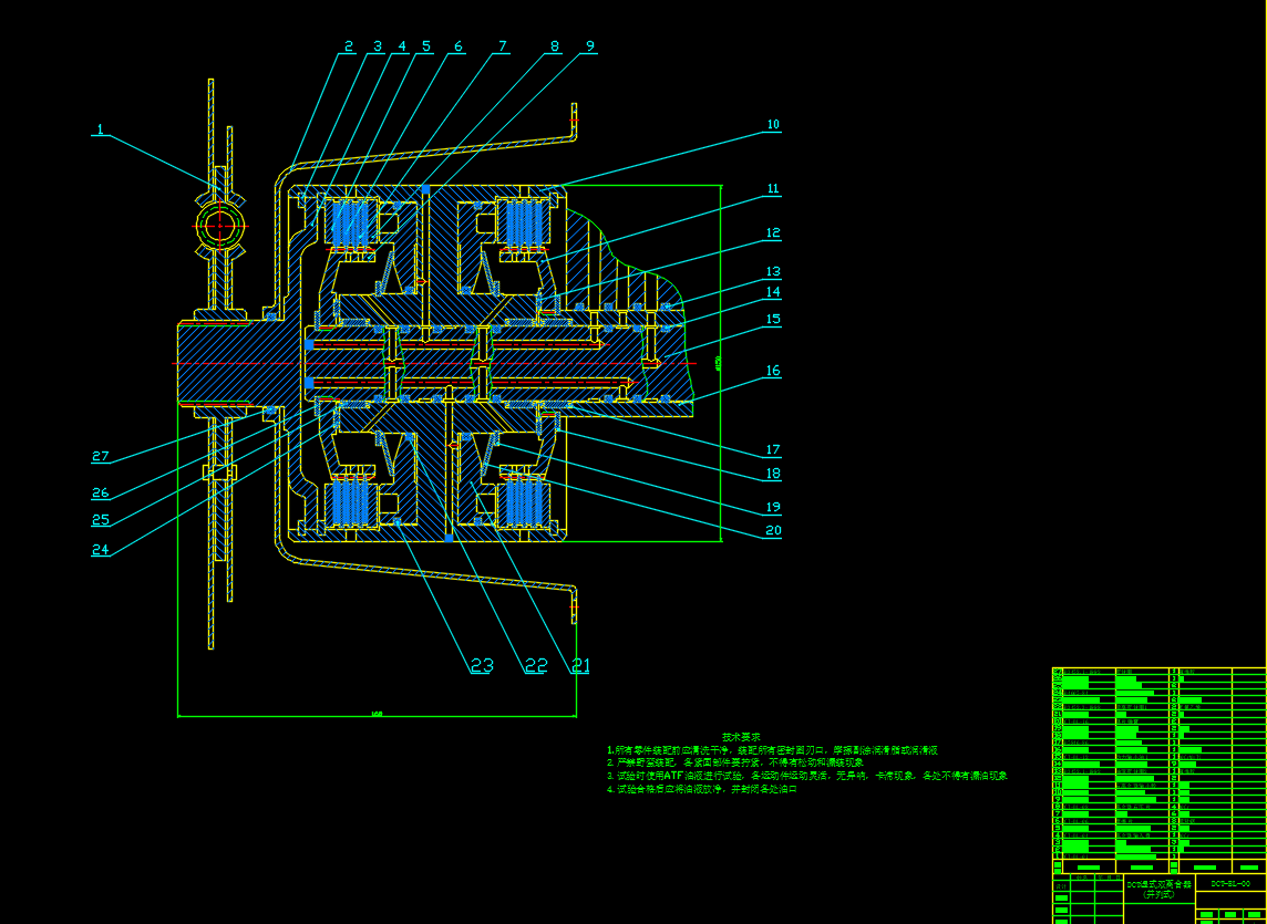
DCT湿式双离合器(并列式)
分类:机械设计资料
时间:2026-02-09 12:50
浏览:52
内容
DCT湿式双离合器(并列式)的核心在于高效动力传递与平顺换挡体验。其采用两组离合器并列布局,分别控制奇偶挡位齿轮组。换挡时,一台离合器接合的同时另一台分离,动力中断时间极短,实现了迅捷且流畅的挡位切换。湿式结构利用油液进行冷却与润滑,散热性能优异,能承受更大扭矩负荷,耐用性显著提升。这套系统在保障动力直接输出的同时,大幅改善了换挡冲击感,是兼顾驾驶乐趣与乘坐舒适性的关键。相关学习资料可帮助深入理解其协同工作机制。

评论