机械设计资料
返回首页
会员中心
功能菜单
联系我们
https://web.sjbb168.com/
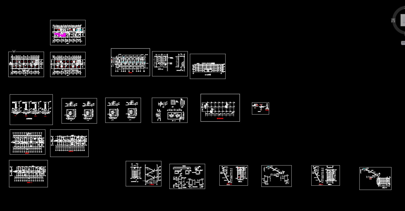
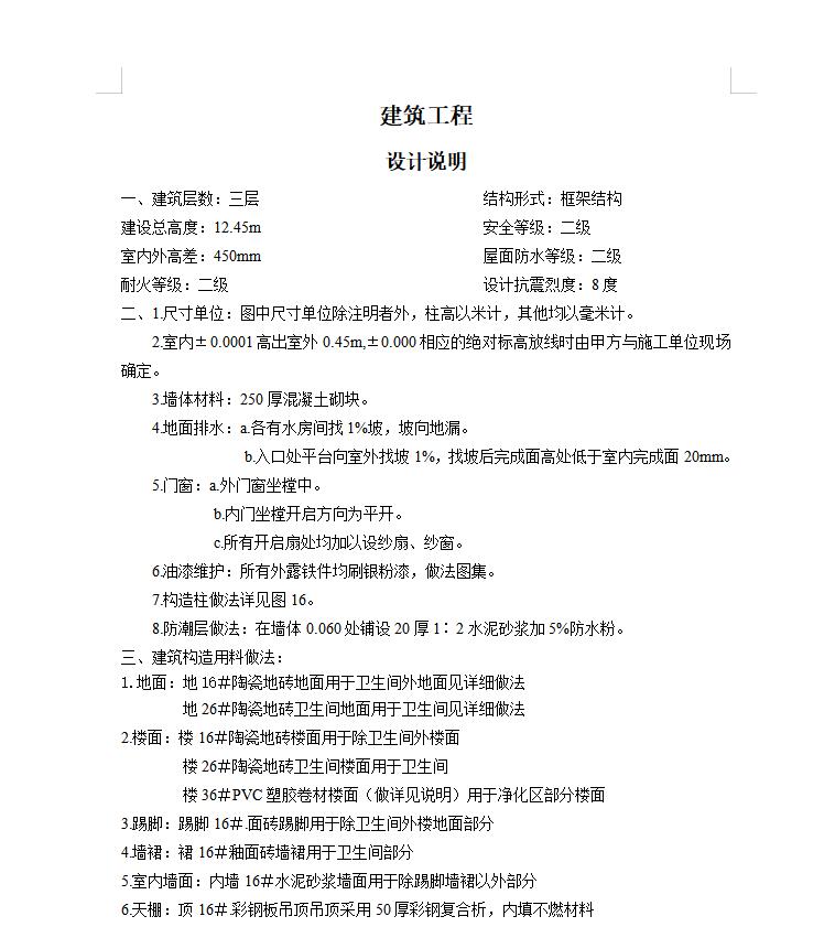
北京定额三层框架结构办公楼清单计价实例(工程量计算、清单、CAD图21张)
来源: 阅读:18
网站管理员
发布于 2026-01-27 01:00
查看主页
这份关于北京定额三层框架结构办公楼的学习资料,提供了详实的清单计价实例。它内含完整的工程量计算过程、规范的清单表格以及配套的CAD图纸。通过这个具体案例,可以清晰理解如何依据地方定额进行计量、组价与套用,准确把握框架结构办公楼的造价构成逻辑。该资料对于掌握清单计价在实际工程中的应用,具有直接的参考价值,能有效提升造价工作的准确性与效率。
免责声明:本文为用户发表,不代表网站立场,仅供参考,不构成引导等用途。
机械设计资料
相关推荐
真空吸盘自动上料机械臂设计【说明书、9张cad图纸、开题报告、任务书、外文翻译、…】
02/05
5
CA6140手柄轴的加工工艺及夹具设计(说明书+CAD图纸+三维图+工序卡……)
01/27
20
轮式移动机器人结构设计【说明书、CAD图纸、任务书、外文文献翻译】
02/04
8
一种榨汁机的结构设计【10张CAD图纸+说明书(论文)】
01/29
17
CA6140杠杆加工工艺及夹具设计,831009, 三套夹具【毕业设计(论文)+CAD图纸+工序卡+过程卡+零件图与毛坯图的三维图】
02/02
16
首页
分类
购物车
消息
我的
想要更低价购买?
长按二维码,联系客服享优惠折扣
微信号:
yj99cn