收录软文
返回首页
会员中心
功能菜单
联系我们
https://web.sjbb168.com/
泵车液压原理图 CAD
来源: 阅读:49
网站管理员
发布于 2026-01-24 12:36
查看主页
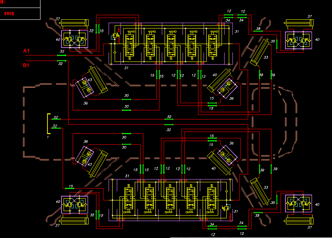
泵车液压原理图用CAD画出来,能把液压系统里的元件怎么连、怎么工作说清楚。图里标着油管走向、阀门控制方式,帮着看懂各部分怎么配合。安装调试时照着图查问题,维护时对着图找零件,用起来方便。这样的学习资料,对理解泵车液压原理挺实用的。
免责声明:本文为用户发表,不代表网站立场,仅供参考,不构成引导等用途。
收录软文
相关推荐
6层4340平 东莞市XX有限公司 建筑+结构图
01/26
57
机械手-两足行走机器人(说明书+CAD图纸+开题报告+任务书+外文翻译+答辩PPT+电路图+伺服电机控制软件……)
03/29
24
【电气工程论文】某小区电气设计【计算书、24张CAD图纸】
02/16
66
安普纯电动汽车充电桩设计【设计说明书+CAD图纸+开题报告+任务书+外文文献的翻译+中期检查报告】
02/03
58
2300RF7.0轧机 CAD装配图
03/08
50
首页
分类
购物车
消息
我的
想要更低价购买?
长按二维码,联系客服享优惠折扣
微信号:
yj99cn