收录软文
返回首页
会员中心
功能菜单
联系我们
https://web.sjbb168.com/
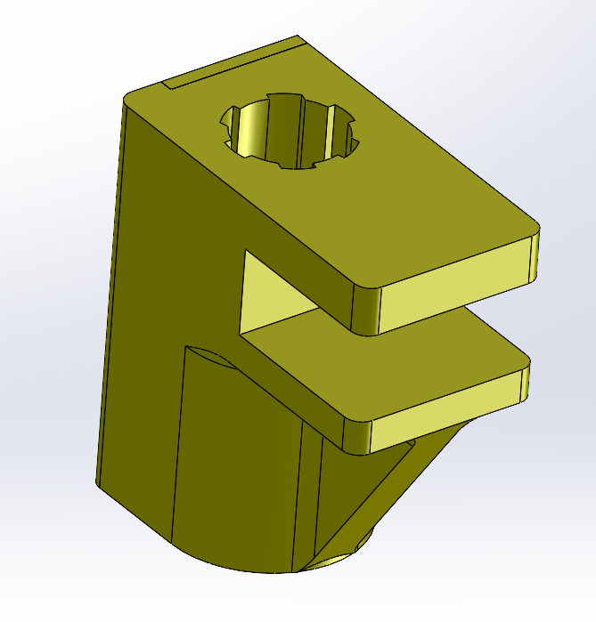
CA6140车床拨叉831003加工工艺及铣左端面夹具设计【说明书+CAD图纸+SW三维】
来源: 阅读:35
网站管理员
发布于 2025-12-19 23:00
查看主页
CA6140车床拨叉831003的加工工艺与铣左端面夹具设计,聚焦零件制造的核心环节。加工工艺涵盖材料选择、工序规划及加工方法,确保零件精度与性能达标。铣左端面夹具设计则针对特定工序,通过定位元件、夹紧机构及辅助装置的合理布局,实现工件稳定装夹,提升加工效率。配套设计说明书详细阐述设计思路与步骤,CAD图纸提供二维结构视图,SW三维模型直观展示空间形态。
为便于各位读者更全面、直观地了解本题所涉及资料的整体情况,当前页面所展示的所有图片均源自与本题目配套资源包部分片段或局部内容的截图。这些图片旨在帮助大家在正式使用前,对资料的基本类型、内容组成及文档结构形成清晰的初步认识,以供参考和预览。
免责声明:本文为用户发表,不代表网站立场,仅供参考,不构成引导等用途。
收录软文
相关推荐
机械专业毕业设计-机械立体停车库停车场设计(含全套CAD图纸)
01/20
27
谷物干燥机的设计(论文+CAD图纸+外文翻译)
01/07
23
车床主轴箱箱体左侧8-M8螺纹攻丝机设计(论文+CAD图纸+开题报告+任务书)
02/08
5
组合机床动力滑台液压系统的设计【7张cad图纸+毕业论文】
02/05
11
3611.42平米,四层带构架层办公楼毕业设计(含计算书,建筑、结构图)
01/29
17
首页
分类
购物车
消息
我的
想要更低价购买?
长按二维码,联系客服享优惠折扣
微信号:
yj99cn