机械设计资料
返回首页
会员中心
功能菜单
联系我们
https://web.sjbb168.com/
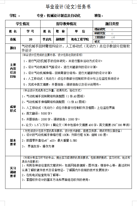
气动机械手回转臂结构设计,人工移动式(无动力)点位示教部分控制软件设计(论文+CAD图纸+开题报告+任务书……)
来源: 阅读:4
网站管理员
发布于 2026-02-08 07:00
查看主页
气动机械手回转臂的结构设计,重点在于优化气缸布局与传动机构,以实现平稳精确的转动。与之配套的人工移动式点位示教控制软件,其核心是记录并复现手动牵引机械臂经过的空间坐标,从而生成可重复运行的作业路径。这套软硬件结合方案,显著降低了传统编程的复杂度,尤其适用于小批量、多品种的柔性作业场景。相关的学习资料,如设计图纸与程序文档,为深入理解该技术提供了实用参考。
免责声明:本文为用户发表,不代表网站立场,仅供参考,不构成引导等用途。
机械设计资料
相关推荐
飞锤支架(论文+CAD图纸)
01/19
16
模型航空喷气发动机CAD全套图纸(32张)
01/13
29
机械毕业设计-果蔬去皮机的总体设计及传动装置设计(此份没有CAD总装图,下单后可以联系客服免费替换其它设计一份)
01/21
20
制定(图5-33)所示夹锥套的加工工艺,设计钻6-8.5孔的钻床夹具(含全套CAD图纸)
12/31
32
LS螺旋运输机设计(论文+CAD图纸+翻译+任务书+开题报告+摘要……)
02/07
9
首页
分类
购物车
消息
我的
想要更低价购买?
长按二维码,联系客服享优惠折扣
微信号:
yj99cn