机械设计资料
返回首页
会员中心
功能菜单
联系我们
https://web.sjbb168.com/
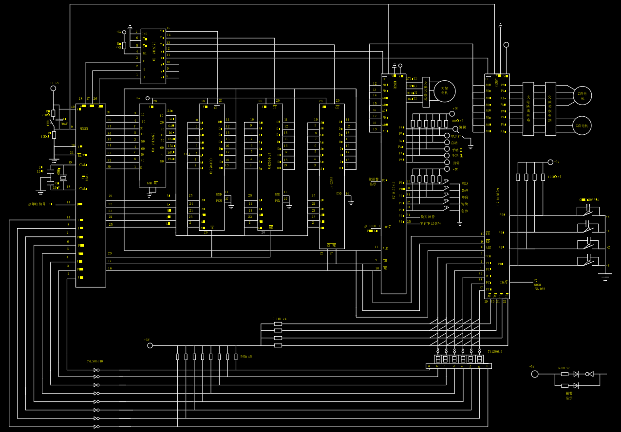
6136车床数控改造
来源: 阅读:26
网站管理员
发布于 2026-02-06 12:50
查看主页
对6136车床进行数控改造,能显著提升加工精度与效率。通过加装数控系统与伺服驱动,替代传统手动操作,实现复杂轴类、盘套类零件的自动化车削。改造后,设备重复定位精度高,批量加工一致性大幅改善,同时降低了操作者的劳动强度。这一方案充分利用了原有床身基础,以合理投入赋予机床新的能力,是设备升级的实用选择。相关学习资料可供深入参考。
免责声明:本文为用户发表,不代表网站立场,仅供参考,不构成引导等用途。
机械设计资料
相关推荐
小型纯电动汽车轮毂电机及大角度转向系统的数字化设计【含catia、solidworks、CAD图纸、答辩PPT、说明书】
03/13
16
二级减速器图纸(CAD)
03/07
23
颗粒包装机毕业设计图纸说明书
03/31
14
河南某高速公路车行天桥全套施工图(设计院)
02/10
33
番茄打浆机(SW三维 CAD图纸 说明书 开题报告 答辩PPT 动画)
02/13
34
首页
分类
购物车
消息
我的
想要更低价购买?
长按二维码,联系客服享优惠折扣
微信号:
yj99cn