机械设计资料
返回首页
会员中心
功能菜单
联系我们
https://web.sjbb168.com/
CA6140车床数控化改造(设计说明书+8张CAD图纸)
来源: 阅读:5
网站管理员
发布于 2026-02-06 11:30
查看主页
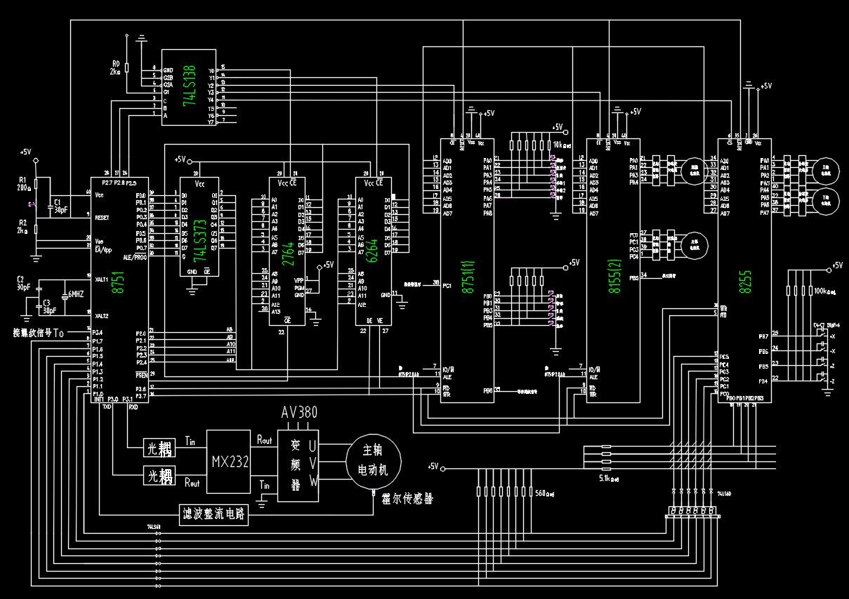
针对CA6140车床的数控化改造,其核心在于通过加装伺服驱动与数控系统,替换传统机械结构。这一改造显著提升了机床的加工精度与自动化程度,使复杂零件的加工变得更为便捷可靠。改造过程需严谨处理机械接口适配与电气线路整合,确保系统稳定。相关的学习资料包含了必要的图纸,为类似改造提供了清晰的实施参考。
免责声明:本文为用户发表,不代表网站立场,仅供参考,不构成引导等用途。
机械设计资料
相关推荐
MG250591-WD型采煤机右摇臂壳体的加工工艺规程及数控编程(论文+DWG图纸+数控加工程序+外文翻译+任务书)
02/07
6
家用电动面条机的设计(说明书+CAD图纸+开题报告+任务书+答辩PPT+SolidWorks及stp三维图)
12/29
30
数控铣床工作台仿真实验系统的开发
01/04
25
陕西洋县XX养生中心CAD图纸
01/26
14
MMB1700×2000防水密闭门CAD套图
12/23
27
首页
分类
购物车
消息
我的
想要更低价购买?
长按二维码,联系客服享优惠折扣
微信号:
yj99cn