机械设计资料
返回首页
会员中心
功能菜单
联系我们
https://web.sjbb168.com/
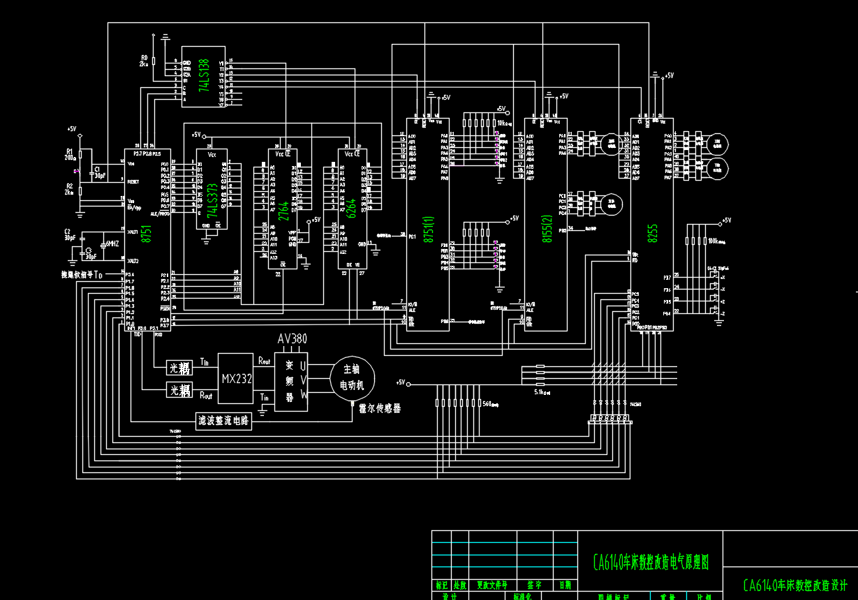
毕业设计 CA6140普通车床数控改造设计【86页设计说明书(论文)+8张CAD图纸(A0-电气原理图+A0-数控总图+A1-横向进给系统图+A1-主轴箱装配图+A1-自动回转刀架+A1-纵向进给系统图+A2-调隙式齿轮+A2-横向丝杠支座】
来源: 阅读:6
网站管理员
发布于 2026-02-06 08:20
查看主页
针对CA6140普通车床的数控改造,这份学习资料提供了详实参考。其核心在于通过加装数控系统、伺服驱动及自动回转刀架等,将传统手动操作升级为数字程序控制。重点涵盖了纵向与横向进给系统的机械结构调整,如滚珠丝杠副与齿轮调隙结构的应用,并包含完整的电气控制原理。整套实用资料系统呈现了从机械装配到电气联调的改造全过程,旨在实现加工精度与自动化程度的显著提升,为同类设备的技术升级提供了清晰可行的路径。
免责声明:本文为用户发表,不代表网站立场,仅供参考,不构成引导等用途。
机械设计资料
相关推荐
五十铃轻型货车驱动桥的设计(论文+9张CAD图纸+开题报告+任务书+外文文献翻译+过程管理)
02/02
13
CA6140杠杆加工工艺(论文+DWG图纸)
01/27
14
东风EQ2080越野汽车三轴式分动器设计(设计说明书+9张CAD图纸……)
02/06
6
标注同步带轮图CAD图纸
01/16
22
3吨柴油动力货车设计(变速器及操纵机构设计)【说明书+CAD图纸+开题报告】
02/05
6
首页
分类
购物车
消息
我的
想要更低价购买?
长按二维码,联系客服享优惠折扣
微信号:
yj99cn