机械设计资料
返回首页
会员中心
功能菜单
联系我们
https://web.sjbb168.com/
三坐标数控磨床设计【论文、CAD图纸、开题报告、翻译】
来源: 阅读:52
网站管理员
发布于 2026-02-04 23:10
查看主页
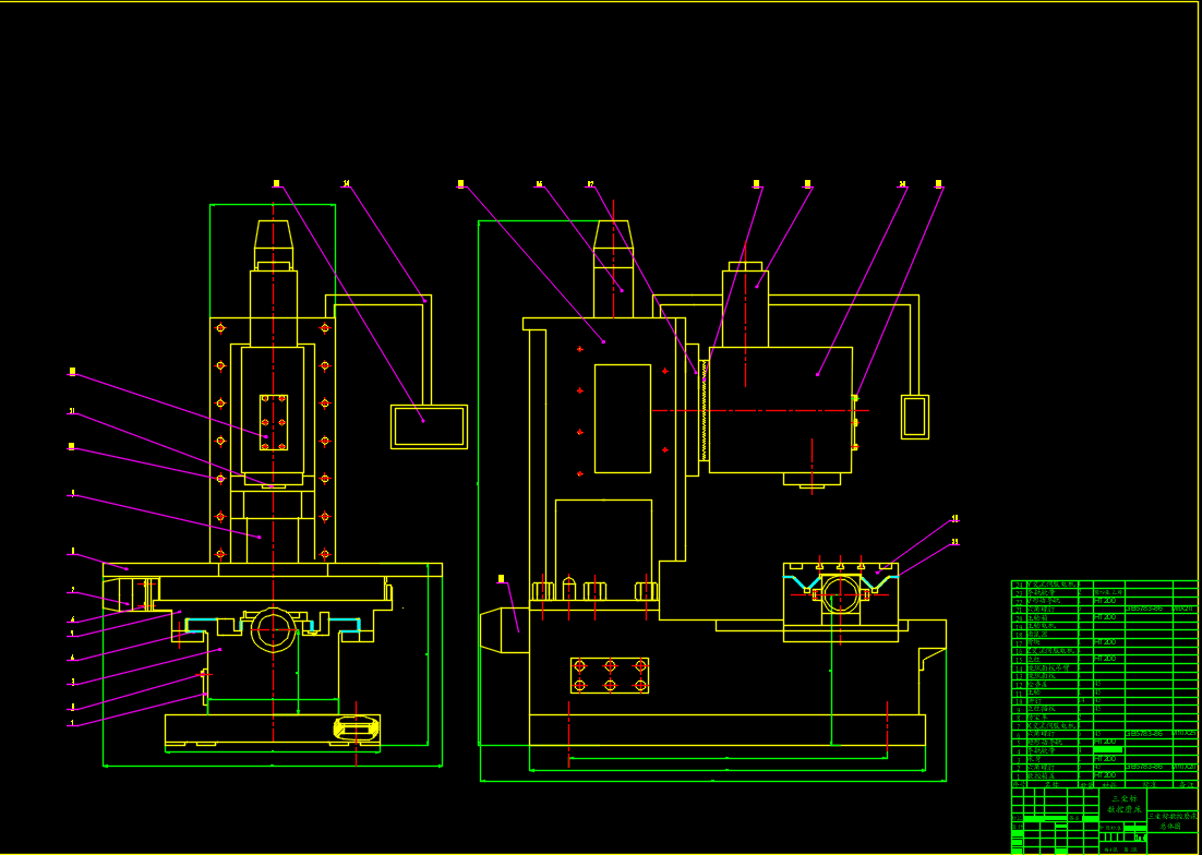
三坐标数控磨床的设计工作,其核心在于实现复杂曲面零件的高精度、高效率磨削。这一过程涵盖了从总体方案布局、关键部件结构设计到数控系统集成的完整技术链。相关的学习资料,如论文、开题报告及翻译,系统阐述了设计理论与方法,而配套的实用资料则直观呈现了具体结构,为理解该专业设备提供了扎实参考。整个设计聚焦于提升设备刚性、运动精度与稳定性,从而确保加工质量,并显著缩短从设计到实现的周期。
免责声明:本文为用户发表,不代表网站立场,仅供参考,不构成引导等用途。
机械设计资料
相关推荐
涡轮轴数控加工工艺设计(论文+程序)
01/05
65
“差速器壳”的工艺规程和钻端面12孔钻床夹具设计
01/28
48
柴油机排气管法兰落料冲孔复合模具设计(说明书 +6张CAD图纸)
02/02
64
二级展开式斜齿圆柱齿轮减速器的设计【课程设计说明书+ug三维)
02/04
51
本科毕业设计——双离合器式自动变速器的六档齿轮变速器设计(设计说明书80页+16张CAD图纸+开题报告)
04/09
26
首页
分类
购物车
消息
我的
想要更低价购买?
长按二维码,联系客服享优惠折扣
微信号:
yj99cn