机械设计资料
返回首页
会员中心
功能菜单
联系我们
https://web.sjbb168.com/
模糊控制电机软启动器设计【论文、程序(论文内部)开题报告、电路图、原理图】
来源: 阅读:40
网站管理员
发布于 2026-02-04 08:30
查看主页
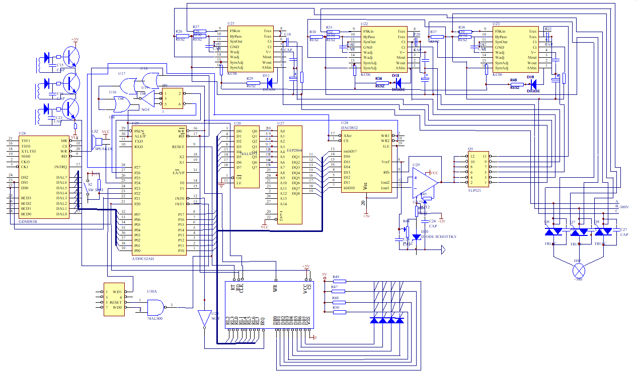
模糊控制电机软启动器通过模拟专家经验,动态调节启动电压与电流,有效抑制启动冲击。其设计包含核心论文、程序源码、开题报告及相关电路原理图等实用资料。该方案能平滑启动过程,保护电机与电网,显著缩短开发周期。相关学习资料系统阐述了模糊规则库构建、控制器实现及硬件电路配合,为工程应用提供了清晰、专业的参考。
免责声明:本文为用户发表,不代表网站立场,仅供参考,不构成引导等用途。
机械设计资料
相关推荐
二级圆锥圆柱齿轮减速器设计【设计说明书+6张CAD图纸】
02/04
58
农业机械毕业设计——果园开沟施肥机设计
02/09
40
机械毕业设计-布袋除尘器机械结构设计(论文+CAD图纸+开题报告+任务书+翻译……)
03/29
25
曲面印刷机气动下料机构的设计【说明书+CAD图纸+solidworks三维图+开题报告+任务书+答辩稿+外文翻译+工艺卡
12/19
71
2020电磁高频筛
01/23
51
首页
分类
购物车
消息
我的
想要更低价购买?
长按二维码,联系客服享优惠折扣
微信号:
yj99cn