机械设计资料
返回首页
会员中心
功能菜单
联系我们
https://web.sjbb168.com/
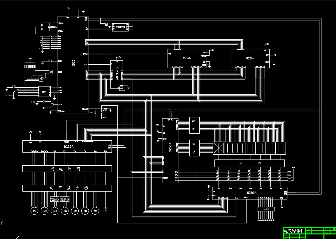
外圆磨床设计(论文+DWG图纸)
来源: 阅读:37
网站管理员
发布于 2026-02-02 08:00
查看主页
外圆磨床的设计工作,其核心在于实现高精度、高效率的圆柱面磨削。设计过程需综合考虑床身刚性、主轴回转精度、进给系统稳定性及冷却过滤等关键环节。合理的结构布局与严谨的尺寸公差配合,是保障磨床最终加工精度的基础。相关的学习资料,包括阐述设计思路的论文与记录详细结构的图纸,为深入理解这一经典机床提供了系统的实用资料。
免责声明:本文为用户发表,不代表网站立场,仅供参考,不构成引导等用途。
机械设计资料
相关推荐
地上18层 地下2层 21168平 XX小区设计(含建筑、结构、水电)
01/26
38
托辊输送机SolidWorks
02/10
33
某中学办公楼设计 5层 5300平米(建筑图、结构图、开题报告、计算书、外文翻译实习报告、含电算等资料) L
02/01
39
1t/h 凝固型酸奶生产工艺流程图
03/20
12
江西某宾馆某框架结构全套设计(含计算书、建筑图,结构图) 建筑面积约3700平方米
02/08
31
首页
分类
购物车
消息
我的
想要更低价购买?
长按二维码,联系客服享优惠折扣
微信号:
yj99cn