机械设计资料
返回首页
会员中心
功能菜单
联系我们
https://web.sjbb168.com/
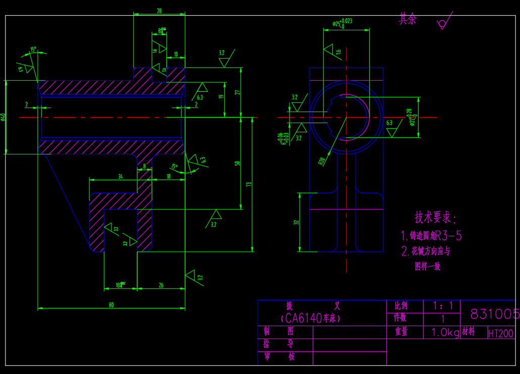
制定CA6140C车床拨叉的加工工艺设计铣18mm槽的铣床夹具(说明书+CAD图纸)
来源: 阅读:44
网站管理员
发布于 2026-01-30 13:00
查看主页
针对CA6140C车床拨叉加工中的关键工序,专门设计的铣18mm槽夹具,其核心在于实现快速、精准的定位与夹紧。该夹具结构紧凑,操作简便,能有效保证槽宽尺寸与位置精度,同时显著缩短装夹调整时间。配套的学习资料详细阐述了夹具的定位原理、结构特点与使用要点,并附有清晰的图纸,为同类工艺装备的设计提供了实用的参考思路。
免责声明:本文为用户发表,不代表网站立场,仅供参考,不构成引导等用途。
机械设计资料
相关推荐
5M风力发电机塔架结构设计与有限元分析(sw12+说明书+分析图片)
02/04
45
小型数控钻床及其控制系统设计全套毕业设计(论文+CAD图纸+开题报告+任务书+翻译……)
01/03
54
核桃去壳机(cad+pro+说明书)
03/29
35
SQ1 22米倍速链线(CAD)
01/15
51
搓丝机传动装置设计F=10KN【机械设计基础课程设计说明书+7张CAD图纸】
02/06
53
首页
分类
购物车
消息
我的
想要更低价购买?
长按二维码,联系客服享优惠折扣
微信号:
yj99cn